Fundado en 1910
Ana Alejandra Fernández Prieto, especialista en Derecho de Familia y en responsabilidad patrimonial de los servicios de salud

Ana Alejandra Fernández Prieto, especialista en Derecho de Familia y en responsabilidad patrimonial de los servicios de saludCEU

El XXVIII Congreso Provida pone el foco en el aborto y sus graves consecuencias: «Es una huella que queda en la mujer»

  • En este segundo y último día, el Congreso se ha centrado en las distintas consecuencias del aborto, desde las preocupantes secuelas físicas hasta lo que supone para la salud mental de la madre

  • En palabras de Ana Alejandra Fernández Prieto, especialista en Derecho de Familia, el principal objetivo de la guía del Ministerio de Sanidad sobre esta práctica «no es la de informar a la mujer, sino que aborte»

«no podemos callar ante esta lacra y permanecer pasivos», ha señalado Ana Alejandra Fernández Prieto, especialista en Derecho de Familia y en responsabilidad patrimonial de los servicios de salud. En el marco de la segunda jornada del XXVIII Congreso Nacional Provida desde la Universidad CEU San Pablo, la experta ha profundizado en las distintas consecuencias del aborto, desde las preocupantes secuelas físicas hasta lo que supone para la salud mental de la madre.

Fernández Prieto, quien ha participado en esta segunda y última jornada del Congreso, ha comenzado su mesa detallando su propia experiencia. Durante su primer embarazo, su niña fue diagnosticada de hernia diafragmática. A pesar de que tenía mal pronóstico y de que el ecografista le dijo que fallecería a los 10 minutos de nacer, tanto ella como su marido decidieron no seguir el consejo de los médicos.

«Nos invitaron a pasar a un despacho. Nos dijeron que cumplíamos todos los requisitos para un aborto. Me ofrecieron como solución a mi 'problema' que abortara a la niña. Sin más información», señalaba la experta.

Con el paso de los días le ofrecieron una solución en el Hospital Universitario Vall d'Hebron y, aunque por desgracia su hija falleció pasado el mes, la consigna de Fernández Prieto es clara: «Da igual si mi hija vivía 10 minutos, lo que no puede ser es que ante una malformación, la única alternativa que te ofrezcan sea ejecutar la sentencia».

Ana Alejandra Fernández Prieto, especialista en Derecho de Familia y en responsabilidad patrimonial de los servicios de salud

Ana Alejandra Fernández Prieto, especialista en Derecho de Familia y en responsabilidad patrimonial de los servicios de saludCEU

La experiencia sufrida por la ponente es, tristemente, más habitual de lo que pensamos: «Esta ideología de muerte ha impregnado todas las capas sociales, y a la Administración Pública desde luego». De hecho, tal como destaca Fernández Prieto, el principal objetivo de la guía del Ministerio de Sanidad sobre esta práctica «no es la de informar a la mujer, sino que aborte».

Las consecuencias del síndrome postaborto

Conocido popularmente como como trauma (o síndrome) postaborto, se trata de un término utilizado para describir síntomas físicos y psicológicos negativos (como culpa, depresión o trauma) que algunas personas atribuyen al aborto inducido. Desgraciadamente, actualmente no es reconocido como una condición médica por organismos como la OMS, a pesar de la gran cantidad de estudios científicos que han demostrado su veracidad.

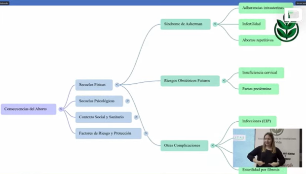
Secuelas físicas que sufre una mujer tras abortar

Secuelas físicas que sufre una mujer tras abortarCEU

Apoyándose en una decena de estudios, Fernández Prieto ha mencionado cómo este síndrome postaborto se agrava en aquellos casos en los que el aborto es inducido. Mientras que las principales consecuencias de esta práctica es el sangrado y efectos secundarios como la fiebre, la realidad es que en aquellos abortos inducidos el riesgo de depresión crece de manera exponencial en comparación con aquellos naturales. Tal como señalan los distintos estudios, «las secuelas eran mayores en todos los grupos de mujeres en comparación con aquellas mujeres que habían sufrido un aborto natural».

«Las mujeres que han sufrido un aborto espontaneo no presentan un porcentaje tan alto y severo de daños psicológicos», destacaba la ponente.

Lo que no puede ser es que ante una malformación, la única alternativa que te ofrezcan sea ejecutar la sentencia
Ana Alejandra Fernández Prieto​Especialista en Derecho de Familia y en responsabilidad patrimonial de los servicios de salud

De igual manera, estos trastornos suelen ser aún más severos en aquellas mujeres que han sufrido los llamados «abortos de repetición».

«De los 100.000 abortos que hay al año en España, muchos son de mujeres que ya han abortado, se incrementan los trastornos psicológicos. Es una huella que queda en la mujer», destaca.

Las palabras de Fernández Prieto arrojan un poco de luz a los dogmas de la izquierda sobre la ausencia de consecuencias del aborto. De hecho, tal como señalaba la doctora Carmen Gómez Lavín, autora de un estudio sobre la categorización diagnóstica del síndrome postaborto, ha mencionado uno de los tristes casos que ha tenido que cubrir. A través de distintas cartas de varias enfermas, la doctora ha relatado cómo una de ellas no podía superar su aborto.

«Quisiera que me hiciera superar esta triste situación. Así no podré vivir mucho tiempo. Pienso en todo demasiado y hasta que no pueda pagarlo, es un suplicio vivir. Es muy duro amanecer y oscurecer con la misma pesadilla. Si no tuviera fe y supiese que Dios me ha perdonado, no vería otra solución que el suicidio», leía la doctora.

La doctora Carmen Gómez Lavín junto a Alejandra Fernández Prieto, especialista en Derecho de Familia y en responsabilidad patrimonial de los servicios de salud

La doctora Carmen Gómez Lavín junto a Alejandra Fernández Prieto, especialista en Derecho de Familia y en responsabilidad patrimonial de los servicios de saludCEU

Una vez finalizada su intervención, está previsto que el congreso enfile sus últimas ponencias con el médico de cuidados paliativos pediátricos José Carlos López Seisdedos, director de programas de atención domiciliaria de la Fundación porqueViven.

El Congreso concluirá con un acto de clausura en el que se sintetizarán las principales conclusiones y se apelará a reforzar la coordinación entre asociaciones y voluntarios. El propósito declarado del encuentro es reavivar la conciencia social como fundamento de una comunidad comprometida con la vida.

En definitiva, bajo el lema «Desde las entrañas», el XXVIII Congreso Nacional Provida aspira a consolidarse como un espacio de diálogo y reflexión durante dos jornadas intensas, donde la defensa de la vida se analice con rigor, se contraste a la luz de argumentos y experiencias y se traduzca en iniciativas concretas al servicio de la dignidad humana, especialmente en aquellas situaciones de mayor vulnerabilidad que requieren especial protección.

comentarios
tracking

Compartir

Herramientas